Archives du Cantal

D’une guerre à l’autre : quatre générations d’hommes sous les drapeaux

D’une guerre à l’autre : quatre générations d’hommes sous les drapeaux

Couverture du livret militaire de Jean Bac (1870).
Couverture du livret militaire de Jean Bac (1870).

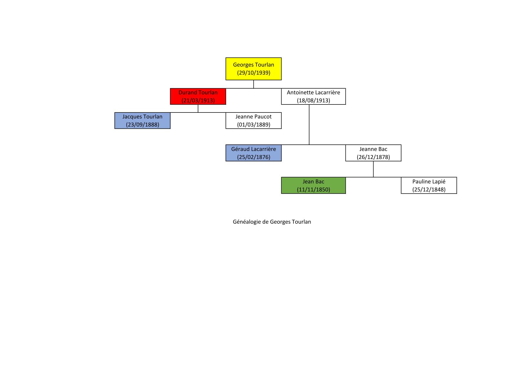
Si les archives personnelles liées aux deux guerres mondiales, abondamment collectées et valorisées depuis plusieurs années, sont désormais légion dans les services d’archives, rares sont celles qui permettent de mesurer l’impact qu’a pu avoir la rapide succession des conflits entre 1870 et 1962, sur les familles françaises. Le fonds Georges Tourlan a ainsi pour particularité d’être composé de divers documents (livrets militaires, correspondance, photographies, diplômes, etc) relatifs à quatre générations d’hommes, chacune d’entre elles ayant servi la France au cours d’un conflit armé.

Tout d’abord, Jean Bac, arrière-grand-père maternel du donateur, est cultivateur à Péruéjouls, commune de Marmanhac. Son livret militaire indique son incorporation à la Garde mobile d’août 1870 à mars 1871. La Garde nationale mobile, créée par la loi du 4 février 1869, est constituée de tous les jeunes hommes qui ont tiré « un bon numéro » lors du recrutement et qui n’ont pas à faire leur service actif ; ils peuvent en revanche être mobilisés en cas de guerre. Aussi, suite aux premières défaites lors de la Guerre franco-allemande, l’armée fait appel à cette réserve pour renforcer les troupes. La Garde mobile participe entre autres au siège de Paris avant d’être dissoute le 25 avril 1871.

Marié le 7 avril 1870 à Pauline Lapié, Jean a trois filles dont Jeanne, mariée à Géraud Lacarrière, grand-père maternel de Georges.

Carte de combattant de Géraud Lacarrière (1935)
Carte de combattant de Géraud Lacarrière (1935)

Géraud est, malgré la naissance de 5 enfants, mobilisé le 4 août 1914 pour partir au Front. Quelques cartes écrites à son épouse, ainsi que son livret militaire indiquent qu’il ne sait ni lire, ni écrire : il est très probable que ce dernier ait fait appel à la plume d’un camarade, lui-même peu lettré, pour rédiger ses missives. Toutefois, un certificat accordé par le maire de Marmanhac en août 1917, lui permet d’être détaché aux travaux agricoles. En effet, en dépit de la bonne volonté des femmes pour s’occuper des champs, en effectuant notamment les récoltes et les battages, le recours à la main d’œuvre militaire est obligatoire pour permettre aussi bien l’alimentation des troupes que des civils. Géraud est donc mis en sursis agricole le 22 décembre 1917.

Jacques Tourlan, en uniforme, avec son épouse [1914-1918]
Jacques Tourlan, en uniforme, avec son épouse [1914-1918]

Autre combattant ayant participé à la Première Guerre mondiale, Jacques Tourlan, grand-père paternel du donateur. Parti au Front le 10 août 1914, sa fiche matricule indique qu’il est blessé une première fois le 29 août à Rambervilliers (Vosges) par une « balle au pied droit ». Il retourne au combat le 14 octobre 1914 avant d’être blessé à nouveau au mollet gauche » en mars 1916, au bois des Corbeaux lors de la bataille de Verdun. Il est ensuite ajourné et de nouveau hospitalisé pour « angine et oreillons ». À la fin de la guerre, il se voit affecté à la Compagnie des chemins de fer d’Orléans, tout d’abord en qualité d’homme d’équipe puis comme conducteur. Il reçoit la médaille militaire par décret le 28 février 1936. Marié le 22 juin 1912 à Jeanne Paucot, il a trois fils dont Durand, père de Georges.

Durand Tourlan au camps de prisonnier [1940-1942]
Durand Tourlan au camps de prisonnier [1940-1942]

Serrurier de profession, Durand est mobilisé dès le début de la Seconde Guerre mondiale. Il est fait prisonnier à Autun (Saône et Loire) le 16 juin 1940. Interné sous le numéro 92036 au stalag XVII A, en Autriche, il correspond avec son épouse, Antoinette Lacarrière, de façon régulière durant toute sa captivité. Ainsi, il raconte ses différentes tentatives d’évasions, en août et octobre 1942 : « j’ai abandonné pour blessure au talon je ne pouvai plus marcher pourtant jen été pas bien loin du but j’été à 30 km de la Suisse enfin la chance n’a pas voulu de moi » [sic]. Suite à ces essaies d’évasions et aux actes de sabotage qu’il commets sur les chantiers de travail, il est transféré au stalag 325 de Rawa Ruska (Ukraine), camp de représailles et de punitions. Il y reste jusqu’en juillet 1943 date à laquelle il est transféré dans un nouveau camp en Allemagne. Il tente une nouvelle fois de s’évader, en juin 1944 : « Je suis parti un mercredi avec deux copains pour l’aventure pendant la traversée de Frankfurt à Metz tout a bien marché pas d’anicroche rien, nous étions trop confiant car a 200 mètres de la frontière il nous arrivent par derrière un douanier révolver au poin qui nous arrêtés nous n’avont pas fait de bruit ni de menace aussi nous avons été bien traité » [sic]. Il est finalement rapatrié le 21 avril 1945 et retrouve son épouse et ses deux enfants : Jacqueline et Georges. Plusieurs documents attestant de son engagement lui sont par la suite délivrés : carte du combattant, carte de combattant volontaire de la résistance, carte d’interné déporté.

Georges Tourlan en Algérie [1959-1962]
Georges Tourlan en Algérie [1959-1962]

Georges, le donateur du fonds, est pour sa part appelé en Algérie. En effet, de 1954 à 1962, un nombre important d’appelés du contingent participe à cette guerre. Georges arrive en Algérie en novembre 1959 et se trouve affecté à la poste aux armées dans différentes localités : Béni-Messous, Souk Ahras, Bône. Il entretient avec sa mère une correspondance très régulière et y raconte différents aspects de sa vie quotidienne : le temps, la nourriture, son travail, sa santé, ses rencontres avec différents camarades cantaliens mais aussi l’atmosphère et les tensions qui existent. Ainsi le 26 mai 1960, il écrit « comme la semaine d’avant des jours-ci cela va mal sur la frontière mais cette fois-ci c’est plus loin car on entend à peine les canons…ce matin j’ai croisé les renforts de la Légion » [sic]. Le 13 décembre, il raconte les importantes manifestations qui ont eu lieu : « ce sont un groupe de manifestants européens et un groupe musulman qui allaient à la rencontre l’un de l’autre. Ils allaient se rencontrer sur une place où se trouvaient les légionnaires. Ces derniers ont tiré en l’air. C’est alors que des européens se sont affolés et se sont précipités vers un camion de la Légion pour s’y abriter. Ce véhicule était gardé par d’autres légionnaires qui voyant des manifestants si prochent et les croyant animé de mauvaises intentions leur ont tiré dessus » [sic]. Un mois avant son départ, le 16 décembre 1961, il raconte « la nuit nous entendons de nombreux coups de feu. A Bône, cela devient infernal » [sic]. Enfin, le 3 janvier 1962, il écrit : « Ces temps ci cela va assez mal en Algérie un peu partout mais je pense que cela n’ira pas loin je crois que c’est la fin » [sic]. Il revient en métropole en janvier 1962.

Entrées aux Archives du Cantal par voie de don en août 2022, ces pièces témoignent ainsi de manière très personnelle du vécu de combattants mêlés, bien souvent malgré eux, aux conflits de leurs siècles respectifs et dont la somme des histoires individuelles permet d’enrichir l’écriture de la « Grande » Histoire.

Cotes ADC : 116 J 1 à 32 ; 1 R 1489 ; 1 R 1607 n°1461 ; 1 R 1681 n°2041 ; 1 R 1824 n°70 et 2258 W 13 n°30455.

Note rédigée par Laure Barbet

Partager la page