Archives du Cantal

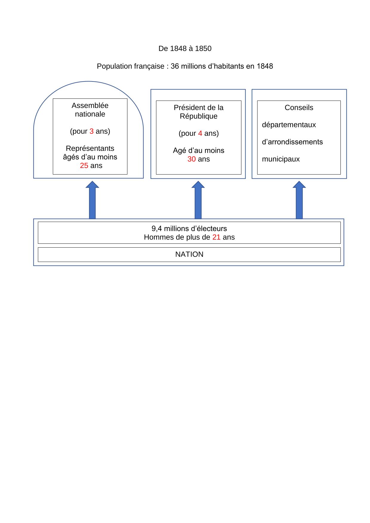
Voter sous la IIème République

Le mouvement révolutionnaire qui éclate en février 1848 met fin à la Monarchie de Juillet et institue la République. Le suffrage universel masculin est alors adopté par le décret du 5 mars 1848 : il ne sera plus remis en cause. Sont éleVotercteurs tous les Français âgés de 21 ans et jouissant de leurs droits civils et politiques. Le droit d’être élu est accordé à tout électeur de plus de 25 ans. Le vote devient secret (même si les premiers isoloirs ne seront mis en place qu’en 1913).

L’élection de la Constituante, avril 1848

Le vote se fait dans le cadre du département, pour une liste de noms. Les noms sont nombreux car l’Assemblée aura 900 membres, comme au temps de la Révolution. L’élu n’est plus appelé « député » mais « représentant du peuple ». Il est effectivement l’élu de tout le peuple (masculin) âgé d’au moins 21 ans. Pour voter, il faut se rendre au chef-lieu de canton (ou dans une commune choisie comme chef-lieu d’une section de canton).

Résultats des élections d’avril 1848 dans le Cantal (cote ADC 7 M 3)
Résultats des élections d’avril 1848 dans le Cantal (cote ADC 7 M 3)

L’élection présidentielle du 10 décembre 1848

Extraits des instructions concernant l’organisation et le déroulement du scrutin (cote ADC 2 M 1)
Extraits des instructions concernant l’organisation et le déroulement du scrutin (cote ADC 2 M 1)

Les élections des représentants du peuple des 13 et 14 mai 1849


Partager la page